重磅!欧盟再次对原产于中国的玻璃纤维纱发起反倾销调查
一、案情基本信息
2024年2月16日,欧盟委员会发布公告称,应欧洲玻璃纤维协会(Glass Fibre Europe)于2024年1月3日提出的申请,欧盟委员会对原产于中国的玻璃纤维纱(glass fibre yarns)发起反倾销调查。
本案的涉案产品涉及的欧盟CN(Combined Nomenclature)编码为ex 7019 13 00和ex 7019 19 00(TARIC编码为7019 13 00 10, 7019 13 00 15, 7019 13 00 20, 7019 13 00 25, 7019 13 00 30, 7019 13 00 50, 7019 13 00 87, 7019 13 00 94, 7019 19 00 30, 7019 19 00 85)。前述关税税号仅供参考,以涉案产品范围描述为准。
涉案产品是玻璃纤维纱,无论是否加捻,不包括玻璃纤维条和玻璃纤维绳。
本案的倾销调查期为2023年1月1日至2023年12月31日,损害调查期为2020年1月1日至倾销调查期结束。本案可能选取的适当代表国(即替代国)为泰国。
二、本案调查进度
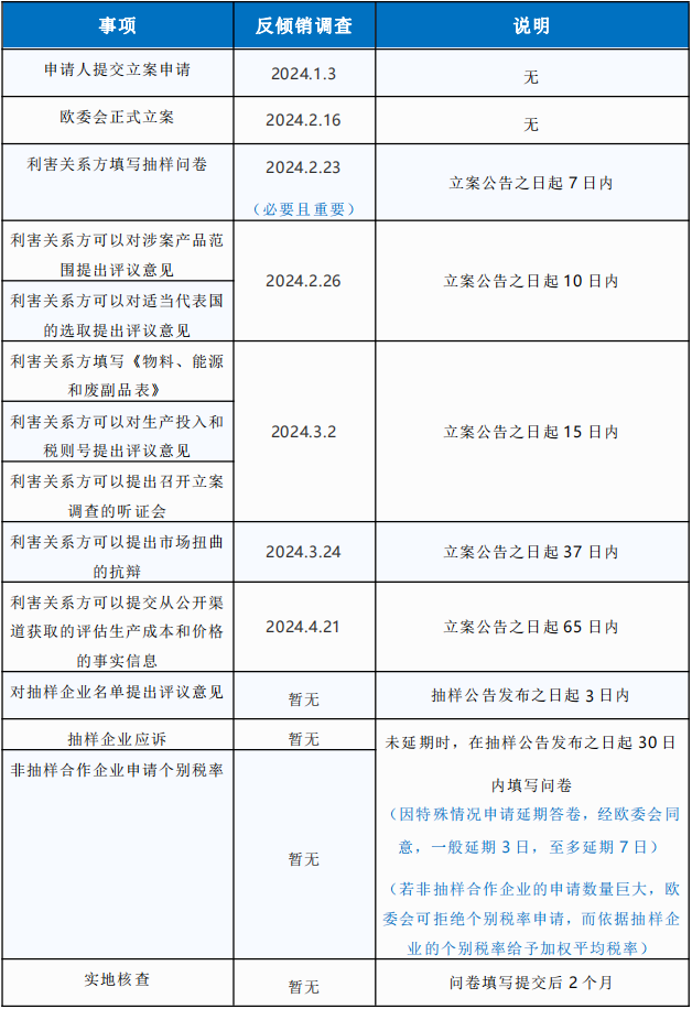
上述案件的反倾销调查进度预计如下(以下时间系推算得出): 















































