复材新闻月报——5月
原创 复材网
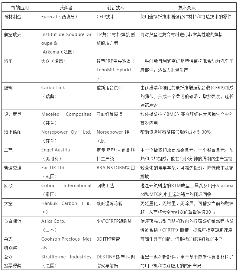
5月 JEC创新奖发布
被誉为复材行业“奥斯卡”的JEC创新奖,于5月13日线上揭晓了2020年度获奖名单。
每个类别的获奖情况整理如下:

复材网评
即使有人模仿有人抄,我们也不能放弃创新!只有创新才能工艺;只有工艺,才能市场当先!
5月 复材行业一季度相关数据出台
2020年一季度我国玻纤及复材制品行业规模以上企业实现主营业务收入273亿元,同比下降11.3%;利润总额21.4亿元,同比下降9.7%。玻璃纤维行业方面,2020年一季度玻纤纱产量同比下降6.52%,其中3月份单月同比下降6.46%。产量下降主要受两方面影响,一方面是为做好新冠肺炎疫情防控,坩埚拉丝及制品生产线出现较长时间的大面积停工停产,另一方面是由于2019年全行业采取了积极的产能调控措施。(数据来源:玻璃纤维工业协会)
复材网评
疫情期间,虽然基本上复工复产,但是却面对着营销难的问题。我们相信再寒冷的冬天都会过去,五月是春去春又回的时节。自6月起,原本计划的线下活动基本上恢复正常运转,我们又可以重逢在会展活动间了。
5月 行业流行线上直播
为了不让疫情影响行业的正常运转,业内及终端应用领域的媒体平台纷纷主办线上直播、线上会议。解痛点,讲热点,分享干货。
以下图片为一场行业直播中的报告PPT节选:
复材网评
娱乐圈是“带货直播”,我们复材行业是“直播干货”。玩一回线上直播,也是出于抗疫情的无奈之举,对我们复材行业来而言,还是线下交流、传统交易方式更有经验、更有热情。
5月行业热词:新基建
预计新基建7大领域合计投资规模在2020年能够达到2万亿-2.45万亿。相比2019年,增加2400-5500亿,增速为13%-29%。其中纳入基建部分拉动基建增速1.1%-2.6%。高歌猛进的新基建,需要其上游供应链——化工产业的强大支撑,而化工产业中的新材料——复合材料产业,将成为此次建设浪潮的主力军,得到一次难得的机遇!(数据来源:华创证券)
复材网评
说句接地气儿的话,许多同行间产品质量都差不多,水平相当,谁跑的快,谁能个让采购商知道你了解你,个赢得采购商的满意和信任,基本上就会长期稳定合作下去,跑的慢的第二个、第三个就不易撬动了,所以说,早起的鸟儿有虫吃。
点击下面的标题,可看到与复材对口的新基建大采购商名单:
5月,我们的企业有什么新鲜事儿?
5月,胜利新大管业高强复合材料垫板项目生产线进行设备调试阶段。
5月,双一科技通过了2020年度“三体系”监督审核。
5月,中复集团为打赢防疫阻击战成功举办了一场“云”运动会。
5月,中复神鹰通过了AS9100D标准航空质量管理体系初次认证审核。
5月,泰山玻纤产生山东泰安批企业自主评价职业技能等级证书。
5月,山东格瑞德的8MW风电机舱罩项目通过科技成果评价。
5月,山东国碳因其产品高性能碳纤维预浸纱线荣获地方赛事的创新一等奖。
5月,财报显示中航高科盈利1.86亿同比增长62.68%。
5月,财报显示光威复材一季度净利1.72亿同比增长8%。
5月,光威复材等13家企业发起签订《山东先进复合材料创新共同体合作协议》,成立山东先进复合材料创新共同体。
复材网评
我国经济已由高速增长阶段转向高质量发展阶段,从前讲产能,现在拼质量。乔布斯曾经说过,“质量”除了我们熟知的那层意思之外,还有另外一层意义,就是洞悉市场需求动向,提供创新性的合适产品。那么,如何才能及时而准确的洞悉市场动向呢?
5月 我们的终端应用领域怎么样?
5月,风电领域忙技改,行业洗牌在所难免;
5月,长大的叶片来了。株洲时代新材料科技股份有限公司支S84海上风电叶片在射阳分公司下线。这是该公司目前生产的叶根节圆大、预弯大、长度长、重量重的叶片。这将是趋势——竞相追求风电叶片更长更大。
5月,上海将新建10万个电动汽车智能充电桩。
5月,中车2020年一季度城轨与城市基础设施业务的营业收入为49.08亿元,较上年同期增加30.02%,在疫情影响下实现业绩逆势增长,2020年1-4月签订合同金额达224.8亿元。
复材网评
复材网评:风电领域,海上风电市场快速增长,潜力很大,反应快的企业之所以把叶片做的更长更大,就是瞄准了陆上风电市场;新能源汽车市场,会受到补贴退坡影响,如果政府延缓这个时间,新能源汽车的产销量及复材零件的需求量仍会上扬,布局充电桩,对于复材制品企业而言也是一大商机;在2020年,预计将开通88条城市轨道交通线路,开通至少20余条高铁线路(数据来源:搜狐),轨道交通对于复材制品的需求量仍然很大,在这里,不仅仅是碳纤维制品的机会,也有玻璃钢制品的机遇。
点击下面的标题,可看到玻璃钢新市场,轨道交通又添了哪些玻璃钢制品:
一年一度的智慧轨道交通峰会将如期举行,复材网与您相约7月16日的青岛,共赴2020年轨道交通先进材料产业峰会。我们相信——
美好的事情,都会在下半年发生!
欢迎投稿 预定广告
18653463667(微信同号)








































