玻璃钢游艇胶衣施工时可能遇到的技术问题
胶衣是游艇的衣服,是客户对产品的印象;同时,由于胶衣长时间与各种水域接触,对胶衣的各项性能要求都很高,所以,胶衣的质量不仅可以直接影响游艇的身价,更可以深层次的影响游艇的使用寿命,所以对胶衣的施工和保护等工作不容忽视。
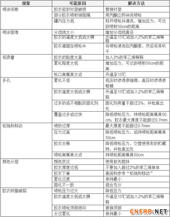
以下用表格的形式分析一下玻璃钢游艇胶衣施工时可能遇到的问题和解决方法。

更多信息请关注复合材料信息网www.cnfrp.com
以下用表格的形式分析一下玻璃钢游艇胶衣施工时可能遇到的问题和解决方法。

更多信息请关注复合材料信息网www.cnfrp.com










































