选择频道搜索

  • 行业资讯
  • 市场行情
  • 复材学院
  • 资料中心
  • 供应信息
  • 求购信息
  • 招聘信息
  • 求职信息
  • 展会信息
  • 专题专栏
  • 影视中心
  • 会员
  • 网刊
建筑装饰BMC风电冷却塔水箱搅拌机游艇环氧树脂缠绕设备
复材网
  • 首页
  • 行业资讯
  • 市场行情
  • 复材学院
  • 资料中心
  • 供应信息
  • 求购信息
  • 招聘信息
  • 求职信息
  • 展会信息
  • 专题专栏
  • 影视中心
  • 会员
  • 网刊
复材网
本站动态

复材网新版本上线啦~

复材网
  • 首页
  • 行业资讯
  • 市场行情
  • 复材学院
  • 资料中心
  • 供应信息
  • 求购信息
  • 招聘信息
  • 求职信息
  • 展会信息
  • 专题专栏
  • 影视中心
  • 会员
  • 网刊
  • 当前位置: 首页
  • 供应信息
  • 玻璃钢原辅材料 » 【基体材料】 » 其他玻璃钢制品基体树脂
  • 促进剂

促进剂

  • 产品单价:面议
  • 起订数量:不限
  • 供货总量:库存充足
  • 发货期限:3 天内发货
  • 所在地区:江苏
  • 有效期至:长期有效
  • 最后更新:2022-06-10 13:51
  • 浏览次数:527
公司基本资料信息
  • 常州天马集团有限公司(原建材二五三厂)
  • VIP [VIP第7年] 指数:7
  •       通过认证 [诚信档案]
  • 已缴纳 0.00 元保证金
  • 联系人沈斌(先生)    
  • 会员 [当前离线] [加为商友] [发送信件]
  • 电话
  • 地区江苏
  • 地址常州市新北区黄海路309号
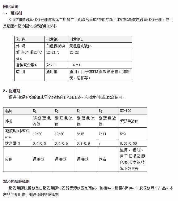
产品详情

 

本企业其他产品 更多>
玻璃钢储罐
面议 2831人浏览
纯丙乳液
面议 2454人浏览
固化剂
面议 2426人浏览
纺织纱
面议 2657人浏览
玻璃钢冷却塔
面议 4235人浏览
复材网

热线电话

18653463667

公司邮箱

frp@cnfrp.com

网站信息

  • 网站首页
  • 关于我们
  • 联系方式
  • 用户协议
  • 隐私政策

友情链接

  • 玻纤频道
  • 树脂频道
  • 碳纤频道
  • 检测频道
  • 英文站

关注复材网

  

  鲁公网安备 37140202000173号   鲁ICP备2026007664号-1