【会议总日程&路线指南】中国玻璃纤维工业协会第六次会员大会暨二〇二五年年会

为方便各位代表准时参会,协会秘书处为参会代表整理了便捷的出行和抵达酒店方式供大家参考,望大家注意天气变化,平安出行。
会议酒店
会议酒店:山东省泰安市泰山宝盛大酒店
酒店地址:山东省泰安市泰山区迎胜路367号
酒店联系人及电话:潘海潞 15966047988
路线指南
1.高铁站:
距泰安高铁站约7公里,出租车30分钟约15元。
2.火车站:
距泰山火车站约4公里,出租车15分钟约10元。
3. 自驾:
距泰安南高速出口约10分钟。
4.飞机:
距济南遥墙机场约100公里;
乘坐机场大巴到[泰山航空港]后,乘出租车到酒店费用约10元;
泰安-济南机场直通车:电话0538-8502600;
泰安发车时间(整点发车):05:00-18:00;
济南发车时间(整点发车):09:00-22:00。
酒店信息
会议期间泰安天气情况(供参考)

山东省泰安市泰山宝盛大酒店位置

泰山宝盛大酒店—山东省泰安市泰山区迎胜南路367号
会议总日程

会议议程安排
中国玻璃纤维工业协会玄武岩纤维及制品分会成立大会暨第一次会员大会议程安排(12月24日14:00-15:00 泰山宝盛大酒店 三层泰山厅)

中国玻璃纤维工业协会玻纤增强塑料制品应用与回收分会筹备会会议议程(12月24日15:00-17:00 泰山宝盛大酒店 三层泰山厅)

玻璃纤维及制品行业两用物项出口检测与鉴别培训班议程(12月24日14:30-17:00 泰山宝盛大酒店 二层金玉堂)

中国玻璃纤维工业协会一届九次监事会、五届九次理事会会议议程(12月24日15:30-18:00 泰山宝盛大酒店 三层望岳厅)

五届九次理事会会议议程

中国玻璃纤维工业协会绿色建筑用玻纤制品分会筹备会暨发展研讨会会议议程(12月24日19:00-21:00 泰山宝盛大酒店 二层金玉堂)

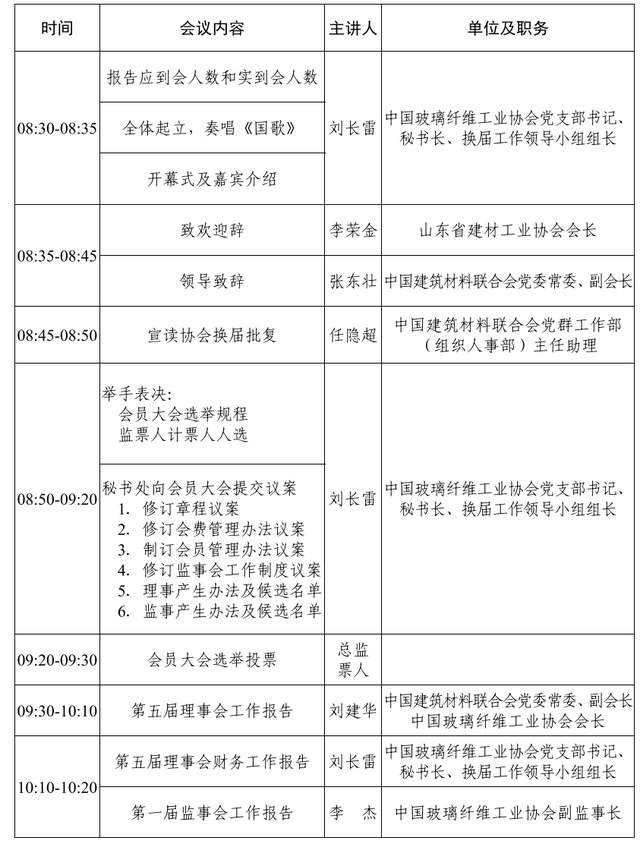
中国玻璃纤维工业协会第六次会员大会及六届一次理事会、二届一次监事会议程安排(12月25日08:30-12:30 三层宝盛1厅)


中国玻璃纤维工业协会2025年年会会议议程(12月25日11:30-18:30 三层宝盛1厅)

会议背景
2025年是“十四五”发展收官之年,也是中国玻璃纤维工业走到全球玻璃纤维产业发展十字路口的关键转折之年。为凝聚行业发展共识,明确全行业“十五五”规划发展指导思想,全面实施科技创新驱动发展战略,培育和发展行业新质生产力,协会以“协同自律反内卷,科技创新促发展”为主题,定于2025年12月24日至26日,在山东省泰安市召开中国玻璃纤维工业协会第六次会员大会暨二〇二五年年会。
报告嘉宾

呼跃武
中国玻璃纤维工业协会副会长/泰山玻璃纤维有限公司董事长
报告题目
守正创新 承前启后 推进我国玻璃纤维行业高质量发展

黄家康
中国复合材料工业协会 特邀专家
原中国复合材料工业协会顾问,模压专委会原主任,曾任北玻院(原北京251厂)总工程师、北京汽车玻璃钢公司总经理等职。
报告题目
2024年全球复合材料行业概况及未来发展趋势
报告大纲
报告介绍了2024年全球复材行业总体情况及其在各细分领域应用的关键数据。并对未来几年全球复合材料在几个重点应用领域中的增长动力和发展趋势做了简要的说明。

汪庆卫
东华大学材料科学与工程学院 教授,博士生导师
先进纤维材料全国重点实验室成员,先进玻璃制造技术教育部工程研究中心副主任,中国轻工业特种玻璃及搪瓷重点实验室副主任。主要从事高性能玻璃搪瓷、玻璃纤维/玄武岩纤维及其复合材料的研究,主持纵向及横向课题80多项,获得省部级科技进步奖10项。发表中英论文100多篇,授权专利30多项。
报告题目
先进无机纤维的产业现状及发展趋势
报告大纲
重点介绍高性能无机纤维,特别是玻璃纤维,玄武岩纤维,石英纤维,高硅氧纤维,氧化铝纤维等行业情况。

汤潇
上海建科检验有限公司 认证管理中心主任
高级产品认证检查员,通过认证帮助200余家建材企业,转型绿色发展,提升管理能级。
报告题目
“双碳”新政领航 创新驱动破局:玻纤产业赋能绿色建筑新生态
报告大纲
在“双碳”与高品质住宅建设双重倒逼下,聚焦企业绿色转型路径——原料替代、智能制造、全生命周期低碳管理等环节,结合典型案例为玻纤行业提供可复制、可推广的破局样本,助力构建绿色建筑新生态。

齐蓓
恩贝斯复材(上海)科技有限公司 副总经理兼总工
德国工学硕士,德国达姆施塔特工业大学 土木工程工学硕士,从事相关工作近20年,主要致力于节能低碳及超低能耗建筑系统门窗的研发、设计及应用,为不同气候区域和物理性能要求提供系统解决方案。
报告题目
玻纤增强复合材料门窗最新应用研发与市场推广概况
报告大纲
玻璃纤维增强聚氨酯门窗迎来了第五代的门窗变革,得益于材料的低碳、高强、低导热和优异的耐腐蚀性能,媲美铝合金质感外观以及极具性价比等优势深受各方关注,在低能耗门窗、幕墙和内隔断行业开始崭露头角,本次汇报的内容主要围绕:建筑门窗相关政策影响、表述聚氨酯型材优越性、应用类别和案例介绍等内容,借助于复合材料可设计性强的特性,为复合材料在建筑领域创见更多的推广和落地性的应用。

崔升
南京工业大学材料科学与工程学院 院长、教授、博士生导师
主要研究方向为气凝胶材料、光电功能材料、纳米复合材料等,先后承担了973项目、全国建材行业重大科技攻关项目、国家重点研发计划、国家自然科学基金、前沿技术配套项目等60余项。发表SCI论文200余篇,授权国家发明专利88项、美国专利1项;主编出版《高性能气凝胶材料》专著1部、并获2023年石油和化学工业优秀出版物奖·图书奖一等奖,参编绿皮数1册,参编国家标准3项;获中国建筑材料联合会建筑材料科学技术奖一等奖、教育部技术发明二等奖、江苏省科学技术奖二等奖、中国轻工业联合会科学技术奖二等奖、中国复合材料学会技术发明二等奖等省部级奖励10余项。
报告题目
纤维增强气凝胶复合制品及应用
报告大纲
以“纤维增强气凝胶复合制品及应用”为主线,介绍团队在玻璃纤维毡增强气凝胶复合毡与外墙保温系统方面的结构设计与性能优化成果,以及水玻璃/固废基低成本SiO2气凝胶制备新技术。与此同时,将以绿色建筑外墙为核心应用场景,兼顾工业窑炉隔热、低温保冷等相关节能工况,并适当延伸莫来石纤维、铝硅酸盐纤维、水泥基与泡沫混凝土等多种基材复合的研究工作,展示气凝胶复合制品在不同建筑与隔热场景下的适配性与节能效果评估。报告还将结合已建成的硅基气凝胶中试/产业化生产线和系列化产品开发,展示典型样品及其在建筑外墙和高温隔热等场景中的应用效果,并结合国家政策导向和国内外气凝胶市场现状,讨论玻纤气凝胶复合制品的应用前景与布局方向,为玻璃纤维行业培育新质生产力、拓展绿色建筑及高端隔热新市场提供参考。

刘永
连云港中复连众复合材料集团有限公司 研发部经理
博士、正高级工程师,长期致力于纤维增强复合材料产品设计与开发,主持或参与国家、省、市级科研项目7项;授权发明专利8项,实用新型专利30余件。
报告题目
玄武岩纤维复材管道在新疆地区应用实践与思考
报告大纲
玄武岩纤维作为一种新兴的无机高性能纤维材料,具有高强度、耐高温、耐腐蚀、绿色环保等优势,被广泛应用于建筑、交通、海洋、军工等领域。本次汇报聚焦玄武岩纤维增强复合材料管道基体材料及性能、成型工艺、性能优势,玄武岩纤维增强复材管道在新疆地区的应用实践,以及玄武岩纤维应用目前存在的问题及思考。

王帅
泰山玻璃纤维有限公司 质量管理部副部长、主任工程师
工学硕士,山东省复合材料学会会员。在泰山玻纤一直从事热塑性长玻纤产品开发及客户开发工作,主导了多个客户项目的产品开发工作,作为负责人成功开发并推广“低气味LFT用纱”“高分散LFT用纱”“扁平LFT用纱”,对纤维以及纤维增强复合材料有系统认识。
报告题目
LFT玻璃纤维纱的开发与市场应用
报告大纲
长玻纤增强材料LFT具有高的比强度,高耐冲、高尺寸稳定、耐高温、低翘曲、抗蠕变性能优等优点,主要应用于汽车轻量化、高端家电及人形机器人等。玻璃纤维是LFT的关键原材料,泰山玻纤持续开展LFT用纱的研发与推广工作,既突破浸润剂体系的壁垒,又开发整套工艺生产流程,其中T838、T835系列兼具工艺稳定、高浸渍效率、低气味及低成本等优势,得到国内外客户的一致好评,产品全球市占率超过1/3,居全球第一。

江源
中国建筑材料工业规划研究院副院长/建材工业信息中心常务副主任
教授级高级工程师,国家智能制造专家委员会委员、国家智能制造标准化专家咨询组成员、建材行业智能制造标准技术委员会副主任委员、中国建材工业智能制造标准化工作组副主任委员、建材行业数字化转型推进中心副理事长,同时担任科技部、工信部、发改委项目评审专家。
报告题目
《玻璃纤维行业数字化转型技术指南》宣贯实施
报告大纲
围绕《玻璃纤维行业数字化转型技术指南》宣贯,总结玻纤行业数字化转型“解剖麻雀”活动,解读玻璃纤维行业数字化转型技术路径,助力玻璃纤维及制品行业更好推进数字化转型,塑造发展新动能新优势。

杨亮
苏州纽迈分析仪器股份有限公司 产品经理
天津工业大学材料化学研究生,现任苏州纽迈分析仪器股份有限公司工业产品经理,长期从事低场核磁共振技术在材料科学领域的快速检测方法开发和产业化应用。
报告题目
低场核磁共振技术在玻璃纤维及制品行业中的应用
报告大纲
聚焦低场核磁共振技术在玻璃纤维及制品行业的应用实践,核心内容如下:首先,系统介绍该技术在纤维含油率检测、树脂含量分析、产品研发辅助等核心场景的落地应用,通过与国标法的精准对比,凸显其在解决传统检测痛点上的技术优势;其次,深入解析核磁测试的核心技术原理,结合玻纤、碳纤维等相关材料的实测数据,直观呈现技术 “快速、无损、精准、绿色环保” 的核心特点;最后,展示多项前沿研究案例,包括原材料一致性筛查、浸润剂老化性能评价、树脂固化与老化过程动态监测,以及材料内部结构可视化分析等,全面彰显该技术在行业质量管控与创新研发中的实用价值。

李飞
盎谷(上海)科技有限公司 董事长
盎古科技创始人,前EVS亚太区总经理,13年AI智能验布领域深耕者,服务过95%以上电子级玻璃纤维企业。
报告题目
基于AI的织物瑕疵检测系统开发与应用
报告大纲
1. 零采集AI检测+98%无效报警过滤,助力玻纤质检。
2. 从泰山玻纤百套落地到双创大赛夺冠,技术实力行业见证。
3. 覆盖方格布、经编布、拉挤板、电子级玻纤布及各类毡制品(湿法毡、缝编毡、短切毡),以AI之力推动行业质检升级。

费维强
德国玛诺(Mahlo)有限公司 上海代表处首席代表
从业在线测控系统35年,先后供职于国家研究院、欧美跨国测控系统公司,曾受聘国际原子能机构专家。
报告题目
6波段红外技术在湿法玻纤毡胶含量测量的应用
报告大纲
湿法玻纤毡的克重采用传统的β射线技术,玻纤毡胶的种类多,在线胶含量测量一直是难点。新一代6波段红外技术采集6个红外波长信号,可兼顾丙烯酸、木浆、环氧树脂胶的测量。同时,在线测控系统采用大数据统计,助力企业品控管理和数据中心建设。

刘长雷
中国玻璃纤维工业协会 党支部书记、秘书长
报告题目
协同自律反内卷,科技创新促发展——我国玻纤及制品行业“十五五”发展规划(草案)解读
报告大纲
围绕“十四五”时期行业发展情况,系统梳理问题和不足,并分析当前的形势与挑战,研判外部发展机遇和挑战,提出“十五五”时期的主要任务和发展目标等。
会议组织
主办单位:中国玻璃纤维工业协会
协办单位:泰山玻璃纤维有限公司
相关事宜
会务费
会员单位 2000元/人,非会员单位2500元/人,均含餐费、资料等(同一单位参会3人及以上者可减免1人会务费,协会副会长免会务费、海关系统人员免会务费)。住宿统一安排,住宿费自理。
开 户名:中国玻璃纤维工业协会
开户 行:工商银行北京百万庄支行
银行账号:0200001409014446946
各参会单位请于12月22日前将回执发至协会秘书处
参会报名
联系人及电话:孙红梅13910907975;文慧13269405623
电子邮箱:bxxh@vip.163.com









































