美国复合材料市场发展及产业链分析
美国为全球最大的复合材料区域市场之一
根据JEC的数据,2022年,北美市场以32%的市场份额占据全球复合材料区域市场的重要部分,结合Gitnux的数据,美国复合材料市场约占北美市场的70%。前瞻经初步统计得到,美国占据全球复合材料市场超22%的市场份额,为全球最大的复合材料区域市场之一。
注:尚未披露2023年数据,表中为2022年数据。
航空细分领域市场规模增幅明显
根据Statista的数据,2016-2022年期间,交通运输领域为美国复合材料占比最大的细分市场,2022年占比达35%。除此之外,航空领域为美国复合材料增幅最为明显的细分市场,其市场规模占比从2016年的9%增长至15%。
注:内圈为2016年数据,外圈为2022年数据,尚未披露2023年数据。
美国复合材料行业产业链代表厂商
美国为全球复合材料技术水平最为领先的区域市场,当前已形成了完整的复合材料产业链,各环节均有经营规模较大,技术领先的代表性厂商,各环节具体代表性厂商总结如下:
2023年美国复合材料市场规模超250亿美元
根据Precedence Research的数据,2021-2023年期间,美国复合材料市场规模呈现逐年增长的趋势,交通运输、建筑等领域的市场规模稳步增长,而航空航天、电力电子领域则增幅明显,对美国复合材料市场规模的高速增长起到了推动作用。2023年,美国复合材料市场超过250亿美元。
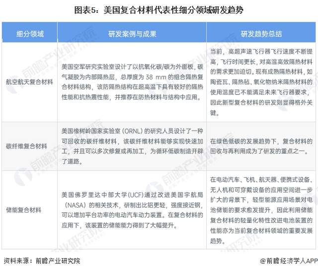
美国复合材料细分领域研发趋势
美国作为全球科学技术最为发达的国家,其研发趋势能够为各国的科学研究起到一定的指引作用。当前,美国各领域持续挖掘复合材料的应用潜力,在美国能源部、美国国家科学基金会、美国航空航天局的支持下,美国企业以及科研院所已取得了相应的研究进展,其科研创新的方向亦体现了美国复合材料行业的研发趋势。前瞻对美国复合材料代表性细分领域的研发趋势总结如下:









































