科研攻坚不停歇,他们又有新突破!
//
实现超高精度的纳米颗粒分选

纳米颗粒广泛用于物理、生物、医学、催化和化妆品等领域,颗粒尺寸剧烈影响着其物理、化学等性质。近日,同济大学物理科学与工程学院王占山教授、程鑫彬教授和施宇智教授团队提出了一种基于环形极子响应的介电超表面近场光镊,实现了超高精度的纳米颗粒分选。相关研究成果以“1 nm-Resolution Sorting of Sub-10 nm Nanoparticles Using a Dielectric metasurface with Toroidal Responses”为题发表于Small Science期刊,并入选封面(Front Cover)。
研究实现亚10nm聚苯乙烯颗粒的1nm分选精度。同时,可实现3纳米精度的亚20纳米外泌体分离,实现中等尺寸金属颗粒的准确挑选以及金颗粒的快速分选和运输。该成果对于分选细小生物颗粒如细菌、病毒、外泌体等,具有重要意义,有利于疾病诊断、药物开发、精准医疗等领域的发展。
近日,团队在《光学和光子学的进展》(Advances in Optics and Photonics)上在线发表题为“Advances in light transverse momenta and optical lateral forces”的特邀综述,首次系统地对光横向动量和横向力进行了总结。王占山教授和程鑫彬教授联合新加坡国立大学仇成伟教授提出了一种在可见光波段实现高效率奇异点的通用策略,以“Scattering exceptional point in the visible”为题发表在《光:科学与应用》(Light: Science & Applications)期刊上。
单分子尺度上揭示自组装结构中分子间的相互作用

有机分子在自组装结构中的取向直接影响有机材料的性能。在单分子尺度上精确识别和控制有机分子的取向对于理解自组装机理并发展先进有机功能材料具有重要意义。近日,同济大学材料科学与工程学院许维教授团队研究成果以“Revealing the Orientation Selectivity of Tetrapyridyl-Substituted Porphyrins Constrained in Molecu lar‘Klotski Puzzles’”为题,在线发表于《美国化学会志》(Journal of the American Chemical Society)。
该成果研究了分子间相互作用对卟啉分子的取向选择性的影响,并结合密度泛函理论(DFT)计算进一步揭示了分子取向转变的机理。
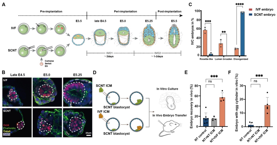
揭开体细胞克隆胚胎围着床期发育异常的“黑匣子”

体细胞核移植技术在生物学和再生医学领域具有广阔的应用价值。近日,同济大学生命科学与技术学院高绍荣教授课题组在《国家科学评论》(National Science Review)上在线发表了题为“Inhibition of Wnt activity improves peri-implantation development of somatic cell nuclear transfer embryos”的研究论文。
该研究发现了导致围着床期克隆胚胎发育失败的表观遗传障碍:Wnt通路的异常激活。更重要的是,通过在培养液中添加Wnt通路抑制剂对Wnt信号通路进行干预抑制(Wnti),可以显著提高克隆胚胎围着床期的发育能力并大幅提高克隆小鼠的出生率。
实现连续纤维增强复合材料3D打印缺陷有效控制

以3D打印为代表的增材制造技术,正在被广泛用于设计与制造各类几何形状复杂的多功能结构。近日,同济大学航空航天与力学学院李岩教授、杨伟东研究员课题组研究成果“Process-dependent Multiscale Modeling for 3D Printing of Continuous Fiber-reinforced Composites”在线发表于《增材制造》(Additive Manufacturing)。
该研究提出了采用激光加热方式优化连续纤维增强复合材料3D打印过程中三维时变热场的策略,建立了连续纤维增强复合材料3D打印过程的温度-浸渍度-强度(“三度”)增材制造多尺度模型,揭示了3D打印过程中局部温度历史信息对复合材料轴向强度的影响规律,实现了3D打印连续纤维增强复合材料的轴向强度的提升,为减少复合材料增材制造结构的制造缺陷、提升其力学性能提供了有效方法。
开发燃料电池汽车氢安全设计方法

车载供氢系统是燃料电池汽车的关键部件之一,对燃料电池汽车的续驶里程和安全性起到至关重要的作用。近日,同济大学汽车学院吕洪/张存满教授团队与上海汽车集团股份有限公司商用车技术中心共同完成的研究成果以“Temporal and spatial evolution of hydrogen leakage and diffusion from tube fittings on fuel cell vehicles under the effect of ambient wind”为题在Renewable and sustainable energy review上在线发表。
该研究开发了一套氢安全测试装置,具备流量/压力可调节的氢气泄漏模拟功能以及氢气浓度检测功能;针对震动导致的车载供氢系统中典型的管阀连接件松动场景,测定了不同压力、拧紧角度和扭矩下的氢气泄漏速率,并对典型供氢管路压力下的氢气泄漏和扩散仿真模型进行了准确性验证,并实现氢气泄漏的三维可视化,对氢浓度传感器的布置以及燃料电池整车氢安全设计和评估具有重要意义。
为自旋微波振荡器器件研发提供新思路

自旋转矩纳米振荡器(STNO)是一种具有应用潜力的微波源自旋电子器件。然而,目前它所产生的微波信号仍然受到发射功率低和频谱线宽大等不利因素制约。近日,同济大学物理科学与工程学院刘要稳教授团队在《应用物理快报》(Applied Physics Letters)上在线发表了题为“Binary frequency shift keying modulation in spin torque oscillators with synthetic antiferromagnetic layer”的文章,同济首届“强基计划”本科生、国豪书院应用物理专业王亦悦为论文第一作者。
该研究通过构建人工反铁磁材料结构(SAF)替代传统的单层铁磁层作为STNO中的自由层,并采用电流(STT效应)和电场(VCMA效应)协同调控的设计思路;理论上采用旋转坐标系的分析技巧,结合微磁学仿真技术,建立了如何实现高频和稳定的自旋波信号激发的理论框架,设计了二进制等辐调频(FSK)微波信号的可行性方案。








































