菜刀是超硬材料走过的一段弯路吗?
其中,立方氮化硼是一种性能优异、结构多样的无机材料,应用极为广泛,在硬科技领域也有它的身影,甚至有望成为下一代半导体材料。
在本文中,你将了解到:不同结构的氮化硼及其性质,不同结构的氮化硼能做什么,氮化硼的市场现状。
立方氮化硼与金刚石能并立超硬材料之列,并非偶然,二者有相似之处。
超硬材料的另一对“表兄弟”
在超硬材料领域,如果说金刚石与石墨是一对碳的不同晶型的“表兄弟”,立方氮化硼和六方氮化硼则是另一对“表兄弟”。
氮化硼(BN)是由硼和氮构成的Ⅲ-Ⅴ族二元化合物,其晶体结构大多与碳同构[2],具有sp3杂化的立方氮化硼(c-BN)和纤锌矿氮化硼(w-BN),sp2杂化的六方氮化硼(h-BN)和菱方氮化硼(r-BN)四种主要晶型。此外,制备过程中,它也有无定形氮化硼(a-BN)和乱层结构氮化硼(t-BN)等存在形式。[3]

氮化硼的晶体结构[4]
学界和工业界上,获关注和应用最多当属立方氮化硼(c-BN)和六方氮化硼(h-BN)[5],两种晶体结构材料可类比相应的碳材料。
立方氮化硼具有类似金刚石的晶体结构,是与金刚石齐名的超硬材料之一;而六方氮化硼具有与石墨类似层状晶体结构,且颜色呈现象牙白色,常被称为“白石墨”。
人造金刚石早期制备多在高温高压条件下,促使石墨发生同素异形转变[6],与此同时不同温度和压强下,金刚石和石墨能够相转变[7]。立方氮化硼与六方氮化硼关系类似,虽然二者的相对稳定性,历史一直存在争议[8],但普遍来说,六方氮化硼是制备立方氮化硼的主要原料。
每年,国内立方氮化硼产业要消耗400吨以上六方氮化硼[9]。因此,想要理顺立方氮化硼产业,也要明白六方氮化硼。
立方氮化硼(c-BN)
立方氮化硼是全能型选手,在机械、热学、光学、化学、电子学方面均拥有优异性能。其硬度为5000kg/mm2(显微维氏硬度70Gpa),且硬度随尺寸减小急剧上升,被广泛应用于超硬材料加工、刀具、耐磨材料;热导率为1300W·m-1·K-1,拥有与Si、GaAs接近的热膨胀系数,使之能够成为很好的热沉材料[10];此外,立方氮化硼可通过掺杂获得n型或p型半导体材料,性能参数极高(6.4eV超宽带隙、ε0=7.1低介电常数、8MV·cm-1高击穿场强),同时它拥有比金刚石更好的热稳定性及高温化学惰性,在高温、高功率、高频电子设备和光学装置方面拥有不错的前景。[11]

立方氮化硼主要性能对应的应用
参考资料丨《立方氮化硼复合材料高温高压制备及性能研究》[12]
与金刚石不同,早年人们普遍认为不存在天然的立方氮化硼,1957年立方氮化硼在高温高压条件下被首次合成[13],将近五十年时间里人类都没有发现天然形成的立方氮化硼。直到2009年,中、美、德地质学家组成的研究团队,在中国青藏高原南部山区的古海洋地壳的富铬岩内发现此种矿物,该矿物在地下约306公里深处形成古海洋地壳的富铬岩内发现此种矿物,此处呈现天然的高温高压状态,大约1300℃、118430个大气压,因而形成了这种晶体。[14]
正因形成立方氮化硼所需的高温高压环境极为苛刻,所以合成是它产业化的重大难题。通常来说,合成立方氮化硼需要极高的压力(3GPa~8GPa)、极高的温度(800℃~2000℃)和较长的时间(几小时到几天)[15]。但与之相悖的是,高温高压合成法设备复杂、成本高,且成品均为颗粒状[16]。此外,高压环境抑制晶粒生长,导致单晶尺寸普遍较小,难以实现大规模工业化应用。[17]
迄今为止,立方氮化硼合成方法包括高温高压法(包括静态高压触媒法和冲击压缩法)、气相沉积法(CVD和PVD)、水热法、苯热法和激光诱导还原法等[12],静态触媒法高温高压合成仍是制备立方氮化硼晶体主要方法,合成效率低、合成成本高。

立方氮化硼的制备方法
参考资料丨粉体圈[18],《优质粗颗粒立方氮化硼单晶的合成工艺与机理研究》[19]
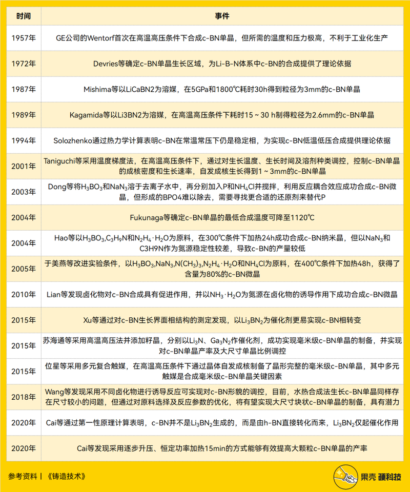
立方氮化硼与金刚石的历史是两条平行线。人类首次合成立方氮化硼发生在首次合成金刚石的一年后(1957年),合成立方氮化硼的GE研究员也与合成金刚石的团队身处同一实验室,当时使用的最低压力和温度为6.2GPa和1350°C[20]。而后,为适应工业化生产,学界和业界探索使用各种碱金属、碱土金属、氟化物、金属氮化物和硼酸铵盐等催化剂降低反应压力和温度。[21]

立方氮化硼合成技术主要变迁
参考资料丨《铸造技术》[22]
诸多实验表明,立方氮化硼的原料六方氮化硼的特性影响着其制备,包括有序度、颗粒度、杂质、电子结构等因素,只有当六方氮化硼晶粒度越小、杂质越少越有利于立方氮化硼成核生长。[23]
六方氮化硼(h-BN)
六方氮化硼与石墨互为等电子体,因此二者性质极为相似,包括高热导率、低摩擦系数、低热膨胀系数、良好热力学和化学稳定性等[24]。但与石墨不同,石墨中C—C键是纯共价键,六方氮化硼共价键部分为离子键,使得B—N键更强,更难断裂,此外,六方氮化硼特殊的晶体结构使其化学惰性更强。[25]
具体来说,六方氮化硼面内机械强度达到500N/m;空气中抗氧化温度为800℃~900℃,真空条件下抗氧化温度可达2000℃,熔点高达3000℃[26],导热系数可达600W·m-1·K-1,其中六方氮化硼纳米片(BNNSs)理论计算热导率高达1700~2000W·m-1·K-1;禁带宽度为5~6eV、击穿场强达35kV/mm。[27]
六方氮化硼能站在聚光灯下,除了其自身优秀的性能参数以外,石墨烯无疑是它的“贵人”。自从2004年石墨烯从裂解石墨中被机械剥离出来,二维材料就引发广泛关注[28],六方氮化硼是继石墨烯后又一流行二维材料。
二维材料独特的层状结构使其拥有优异的物理化学性质、大比表面积、量子霍尔响应、带隙可调等特性,同时在制造更小尺寸和更高速度场效应管方面也有巨大潜力[29]。目前,六方氮化硼在能源、纳米电子学、光子学、生物医学、水污染处理、特殊涂层制备、气体传感、防腐和催化等领域都有广阔应用前景。[30][31]
六方氮化硼的制备方法主要包括高温法、化学气相沉积法(CVD)、先驱体法、水热或溶剂热法4种,行业内六方氮化硼粉体制备则按照温度分为低温法和高温法[32]。在单晶制取方面,由于六方氮化硼熔点高,熔体法或升华法生长单晶异常困难,因此,高温溶液法是其单晶主要制造方法。

六方氮化硼的合成方法[32]
六方氮化硼纳米材料有多种不同微观结构,主要包括纳米片、纳米管、纳米纤维、纳米薄膜、纳米球、纳米纤维等,不同结构性能皆各有所长,被应用在不同领域,同时制备条件也不尽相同。

六方氮化硼的不同形貌及制备方法[33]
虽然六方氮化硼化学惰性和抗氧化性极强,但这也使其表面修饰改性难度增加 。[27]
理想很丰满,制备很头疼
高质量材料是促进规模化应用的前提,能应用才是关键。立方氮化硼并非一种新材料,为何在业界仍鲜有讨论?从不同领域来看,它都有其特定用途,但受制于制备难,很多应用只存在理想中。
超硬领域
所谓超硬材料,就是维氏硬度超过40Gpa的材料,一般由III、IIV、V族共键化合物和单质组成,分为单晶、多晶、非晶多种。[34]
人类文明发展与硬材料息息相关。最早,人类的祖先就开始使用石头制造简单的工具,并使用石头抛磨工具,而后青铜成为了最有效的材料,5000年前,铁充当了这角色,直到最近两个世纪,钻石、陶瓷等新材料开始不断浮现,广泛用于车削、切削、钻孔、镗孔和磨削等工业操作。

不同磨料的参数性能[20]
目前,立方氮化硼和金刚石已并列列入《战略性新兴产业分类(2018)》[35]。问题来了,已经有金刚石了,为什么还要做立方氮化硼?
事实上,从硬度上来说,立方氮化硼并不如金刚石。工业应用中,立方氮化硼会采用为减小晶粒尺寸提升硬度,即纳米化。研究表明,微米级多晶立方氮化硼维氏硬度为33GPa~45GPa,粒径为14nm的立方氮化硼,努氏硬度硬度可达85GPa。反观粒径10~30nm的纳米级金刚石,努氏硬度可达110Gpa~140GPa,远高于立方氮化硼。迄今为止,纳米立方氮化硼最高硬度可达108GPa。[36]
只有硬,也不能应对所有的应用。一方面,由于金刚石的热稳定性较差,在大气中达到600°C时就发生氧化,在真空中达到1300℃~1400℃就会转变为石墨,而立方氮化硼在大气中1300℃以下不发生氧化反应,在真空中1550℃才会向六方氮化硼转变;另一方面,金刚石在温度达到700℃时开始溶解于铁或铁合金,而立方氮化硼1150℃以下不与铁系金属反应。[20]
因此,金刚石工具只能在中等温度下使用,也仅可加工非金属材料及一系列有色合金,立方氮化硼的应用便是主要填补金刚石这些空缺,特别适合加工各种淬硬钢、冷硬钢等难加工材料。[16]
世界上不存在十全十美的材料,立方氮化硼的断裂韧性不足金刚石的一半,同时两种超硬材料粉体烧结性极差,结合获得的金刚石聚晶(PCD)或立方氮化硼聚晶(PCBN)力学性能难以超过单晶本身。[37]
因此,为了最契合应用,产业中会在立方氮化硼中掺入其它材料,构成超硬复合材料,或是将立方氮化硼与金刚石合成为异构复合块。材料特性就摆在这里,怎么用便取决于下游应用。

立方氮化硼与金刚石的性能对比[38]
芯片领域
立方氮化硼和六方氮化硼都可以造芯,同时也都是理想的材料。
相比传统的硅材料,立方氮化硼拥有6.4eV的超宽禁带和极高的巴利加优值(越高性能越好),天生就是造高功率芯片的料。不止如此,相比n型掺杂遇瓶颈的金刚石与p型掺杂困难的氧化镓(Ga2O3)和氮化铝(AlN),立方氮化硼可以进行简单的n型(S或Si)和p型(Be)掺杂,通过天然美丽的参数,它在大功率高温电子器件极具前景。

传统半导体、宽禁带(WBG)和超宽禁带(UWBG)半导体的巴利加优值图(BFOM)[39]
注:越靠近右下方区域,代表更高的BFOM,更高性能
迄今为止,人们已采用多种物理气相沉积(PVD)和化学气相沉积(CVD)方法制备立方氮化硼薄膜,包括离子束辅助脉冲激光沉积(IA-PLD)、离子束沉积(IBD)、离子镀(IP)、衬底偏压调制溅射(SB-sputtering)和等离子体辅助化学气相沉积(PACVD)等[40],衬底材料选用了Si、WC、TiC、TiN、Ni、Al、Cu、Ag、SiC、Ta、Mo、石英、不锈钢、金刚石等诸多材料。[41]

制备 c-BN 晶体和外延生长 c-BN 薄膜的发展历程[39]
虽然人们对新材料寄予厚望,但可惜的是,制备立方氮化硼很难。
首先,氮化物很难通过直拉、浮区熔融等传统方法实现大规模单晶制备,而立方氮化硼单晶多采用静态高温高压法制备,样品尺寸在0.5mm内,导致缺乏同质单晶衬底,多数以Si、Ni、Ti、合金、金刚石作为异质外延,目前异质外延仍需有多关键性技术问题未解决;[42]
其次,立方氮化硼没有简单的制备途径,必须采用离子轰击辅助方法[43],不可避免地引入空位缺陷,造成结构破坏和压缩应力,从而将薄膜厚度限制在100nm~200nm;[44]
最后,无论采用何种方法制备立方氮化硼薄膜,都存在成核和生长条件难以控制的问题。[45]
六方氮化硼在制造更小尺寸和更高场效应管上极具潜力,但在可控生长上,依然距离产业化较远。不过,研究六方氮化硼并非无用功,目前通过ISBD制备六方氮化硼单晶膜尺寸已达100μm,LPCVD生长和转移方法的六方氮化硼薄膜已达7英寸。[42]
具体来说,过渡金属衬底(Cu、Ni、Fe、Au、Pt、Re、Ir、Ru等)和蓝宝石介质衬底的外延生长是六方氮化硼目前主要探索方向,前者存在自限效应,厚度一般不超过10层,不利于在高压大功率器件上应用,后者弱催化活性导致外延生长温度较高,未来需要探索低温外延生长方向才有利于大规模应用。与此同时,石墨烯、Si、Ge作为衬底的研究也正在持续进行中。[46]
导热领域
导热是一个看着不起眼,却很重要的细分领域。事实上,随着电子产品日渐高集成化与大功率化,热量开始聚集,进而引发设备加速老化,是时候让芯片降降温了。
常规封装多采用易加工、成本低的高分子有机材料,但它们导热性较差,所以封装通常选用介电常数小、介电损耗低、导热率高的材料作为导热材料,通过化学合成直接影响高分子结构性能或将高导热填料填充到聚合物中。[47]
立方氮化硼和六方氮化硼都具有良好导热性能,可成为新一代芯片散热材料,也是当前热管理的热门。目前来说,在导热领域中实际应用更多的是六方氮化硼,且大多为复合材料中的一环。
六方氮化硼理论导热系数可达2000W·m-1·K-1,实际使用微米片导热系数普遍为600W·m-1·K-1,同时水平方向导热系数是垂直方向的20~30倍[47]。虽然实际导热数值低于石墨烯,但它作为绝缘材料,无需黏附绝缘层可直接应用于芯片中,减少对热流传输的阻碍,能最大程度发挥的导热性能。[48]

六方氮化硼非共价键功能化及其聚合物复合材料的导热性能总结[49]
立方氮化硼单晶热导率可高至1300W·m-1·K-1,而立方氮化硼/金刚石界面室温理论热导率更是能够达到Si/金刚石界面的10倍[50],因此是理想的导热材料。
不过,制备依然是立方氮化硼和六方氮化硼大规模发展的制约因素,目前行业仍然缺乏高质量、大尺寸、低成本的单晶制造技术。
国产盘子大,但不精
虽然立方氮化硼在未来极具前景,但现有的市场规模真的说不上大,主要还是应用在超硬领域。Fact.MR数据预计,2023年~2033年全球立方氮化硼全球市场将从9.5亿美元增长至20亿美元,年复合增长率7.7%。[51]
世界超硬材料看中国,中国超硬材料看河南。目前,我国已是全球最大超硬材料生产国,其中立方氮化硼占全球70%以上,每年45%产量被出口到海外市场,磨料级立方氮化硼单晶产量占全球总产量的60%以上。而单单郑州市,2021年全市立方氮化硼聚晶产量就占全国总产量超过80%,立方氮化硼单晶产量超过70%,精密加工用超硬材料工具产量超过30%。[52]
立方氮化硼在超硬材料领域的市场规模次于金刚石。2022年国内立方氮化硼产量约6.7亿克拉,立方氮化硼刀具市场规模达到35.8亿元,占超硬刀具总规模约57%。[53][54]
从生产规模来看, 立方氮化硼单晶年产量国内稳定在6亿克拉以上;立方氮化硼微粉产量随着精密、超精密加工及聚晶立方氮化硼(PCBN)稳步提高,年产1亿克拉以上;立方氮化硼镀覆产品作为派生品种年产量近1亿克拉。[55]

2021年超硬材料行业主要产品的销售情况[53]
注:含聚晶金刚石和聚晶立方氮化硼
国产的繁荣并非一蹴而就。1966年11月,郑州磨料磨具磨削研究所便成功生产中国第一颗立方氮化硼。此后20多年中,发展并不尽人意,产品品种少、品级不高、合成技术进展缓慢,彼时国内只有第六砂轮厂、哈尔滨砂轮厂、天津宏坁232厂、辽宁金刚石厂、北京燕郊金刚石工业公司、郑州磨料磨具磨削研究所等。此后,随着国内合成法日渐成熟,加之原料六方氮化硼价格下降,立方氮化硼整体成本随之下降,国产得到极大发展。[55]
六面顶压机也是促成我国立方氮化硼发展的重要因素。1965年,郑州磨料磨具磨削研究所自主研发我国第一台人造金刚石合成设备六面顶压机,并投产使用,其生产效率较国外研发两面顶压机提高近20倍。目前,元素六(Element Six)、日本住友电工、韩国 ILJIN公司等国际知名企业均陆续购买中国生产的大型六面顶压机替代原有的两面顶压机。[56]

国产立方氮化硼主要发展事件
参考资料丨《中原工学院学报》[55]
现如今,国内立方氮化硼行业龙头企业就有三家以上,包括河南富耐克、中南杰特、河南飞孟、郑州沈发、开封贝斯科、信阳德隆等。不止如此,如今国内的能够生产的产品品种已多于国外公司,如果算上派生产品或定制产品会更多。[55]

几个生产厂家 CBN 基本产品系列[55]
虽然市场一片繁荣,但国内产品仍然集中在中低端,无法生产高端制品所需的50目以上的高品质立方氮化硼单晶,很大一部分依赖进口,产品单价和附加值高的超硬复合材料主要由DI、元素六、日本住友、韩国日进等公司所控制。与此同时,从产品应用领域市场销售量、产品质量水平上相比,国内也存在一定差距。[57]
此外,从细分市场来看,复合式焊接立方氮化硼刀具全球主要厂商为元素六、DI、MegaDiamond、住友、日进等企业,聚晶立方氮化硼刀具领域河南企业则在全球具备明显优势。[58]
未来,纳米孪晶结构立方氮化硼会是极具潜力的超级刀具材料,有望用于我国工业界;我国超高压技术包括一级压腔和二级压腔技术进步,在工业生产条件下使六方氮化硼直接向立方氮化硼转化成为可能;此外,立方氮化硼薄膜合成、爆炸合成法、水热合成法会是我国未来重点发展新技术路径。[55]
专利角度来看,以立方氮化硼为关键词,在170个国家/地区中,共搜索出4764条专利,专利价值共计141,305,600 (美元)。日本以36.47%位居第一,中国以21.71%位列第二, 其次是美国、英国、南非,分别占据20.23%、3.27%、3.21%。

立方氮化硼专利国家分布情况
住友电工、通用电气、三菱、元素六、昭和电工、DIAMOND公司是立方氮化硼领域的领导者,专利建设极为深厚,而中南杰特、富耐克两家国内公司专利申请量位列前十以内。

立方氮化硼专利申请人情况
从五局流向图来看,国内立方氮化硼专利缺乏专利出海,反观美国、日本相关专利出海情况较为良好。
国内高校方面,吉林大学、河海大学、中原工学院、南京航空航天大学、燕山大学、天津大学、河南理工大学、河南工业大学、山东建筑大学等均有相关专利储备。

立方氮化硼五局流向图
生产立方氮化硼的原料六方氮化硼也不是一个大规模的市场。Mordor Intelligence数据显示,2018年~2028年六方氮化硼市场将从8.1亿美元增长至10.4亿美元,年复合增长率4.94%。[59]
具体来说,美国是六方氮化硼是全球主要市场,2020年规模达2亿美元。我国则对六方氮化硼需求量逐年攀升,预计2025年国内市场规模可达1.5亿美元。全球六角氮化硼市场生产企业有3M公司、American Elements、HC Starck GmbH、Denka、Hoganas AB、Kennametal等。[60]
专利角度来看,以六方氮化硼为关键词,在170个国家/地区中,共搜索出5759条专利,专利价值共计174,840,300 (美元)。中国以35.39%位居第一,日本以20.46%位列第二, 其次是美国、德国、韩国,分别占据17.72%、5.57%、4.07%。

六方氮化硼专利国家分布情况
日本电化、通用电气、昭和电工、3M、德山曹达、杜邦、三星电子、元素六等公司是六方氮化硼领域的领导者,专利建设极为深厚,富耐克、中南杰特等国内公司也建立了深厚的专利墙。

六方氮化硼专利申请人情况
从五局流向图来看,国内六方氮化硼专利同样缺乏专利出海,反观美国、日本相关专利出海情况较为良好。
国内高校方面,吉林大学、江苏大学、厦门大学、河北工业大学、武汉理工大学、山东大学、上海交大、清华大学、西安电子科技大学、西北工业大学、河海大学、武汉工程大学、沈阳大学、四川大学、北京科技大学、中山大学、陕西科技大学等均有相关专利储备。

六方氮化硼五局流向图
仅从名字来看,很少有人能明白立方氮化硼指代的什么,更是难以引起市场的注意,但它是不折不扣的潜力股,除了超硬材料领域,也正准备迈入更多行业。








































