中材科技发布两则公告 涉及500套风电叶片制造基地项目
日前,中材科技股份有限公司发布两则投资项目公告:《中材科技股份有限公司投资项目(叶片榆林)公告》、《中材科技股份有限公司投资项目(叶片阳江)公告》。具体内容如下:



01
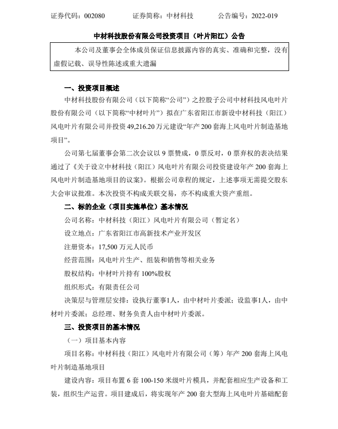
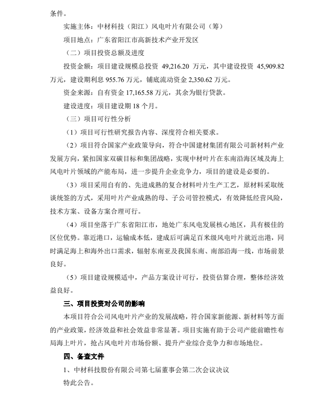
中材科技股份有限公司(以下简称“公司”)之控股子公司中材科技风电叶片股份有限公司(以下简称“中材叶片”)拟在广东省阳江市新设中材科技(阳江)风电叶片有限公司并投资 49,216.20 万元建设“年产 200 套海上风电叶片制造基地项目”。


02
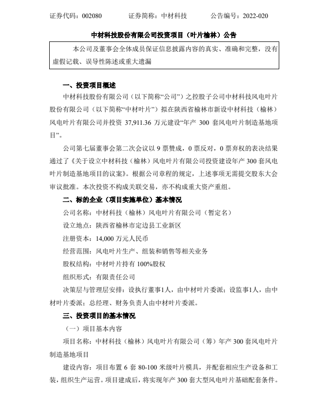
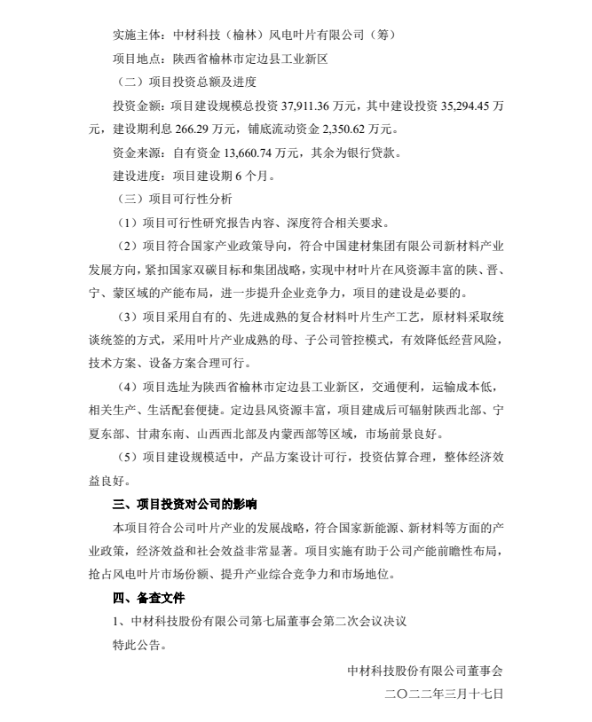
中材科技股份有限公司(以下简称“公司”)之控股子公司中材科技风电叶片股份有限公司(以下简称“中材叶片”)拟在陕西省榆林市新设中材科技(榆林)风电叶片有限公司并投资 37,911.36 万元建设“年产 300 套风电叶片制造基地项目”。










































