冀中能源2021年度净利润预增241.18%-290.83%
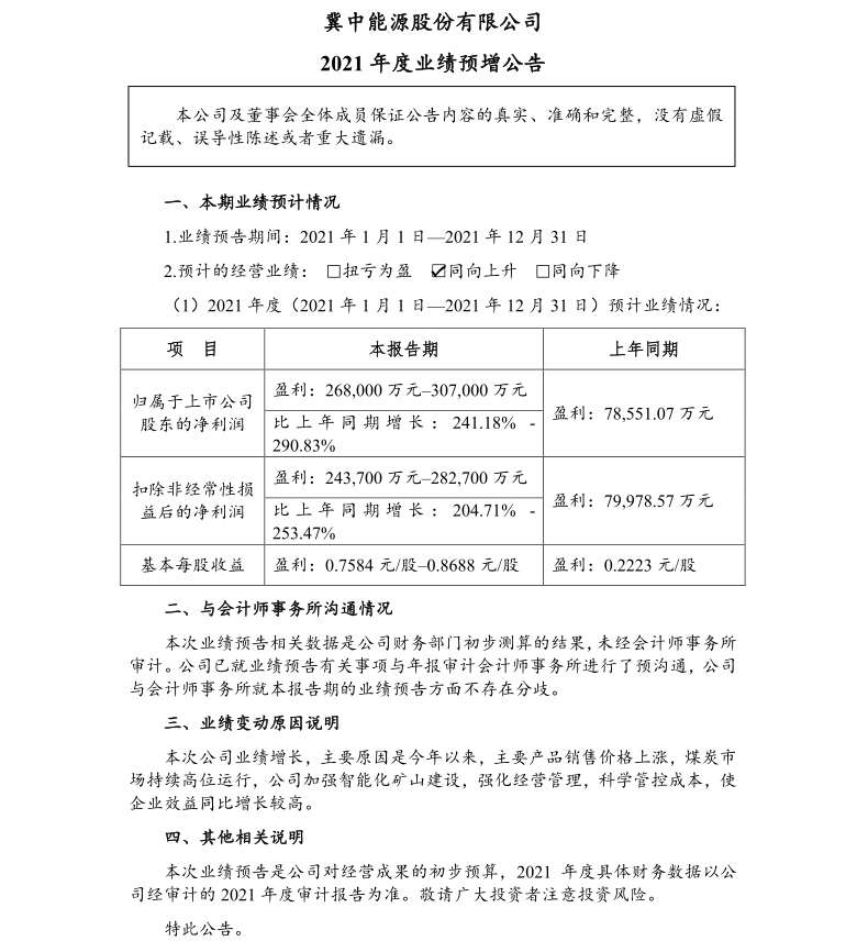
冀中能源公布2021年度业绩预告,公司预计实现2021年度归属于上市公司股东的净利润为26.8亿元-30.7亿元,同比增长241.18%-290.83%;预计实现2021年度扣除非经常性损益后的净利润为24.37亿元-28.27亿元,同比增长204.71%-253.47%。

本次公司业绩增长,主要原因是今年以来,主要产品销售价格上涨,煤炭市场持续高位运行,公司加强智能化矿山建设,强化经营管理,科学管控成本,使企业效益同比增长较高。








































