长海股份:2021年度净利润预增101.34%至123.50%
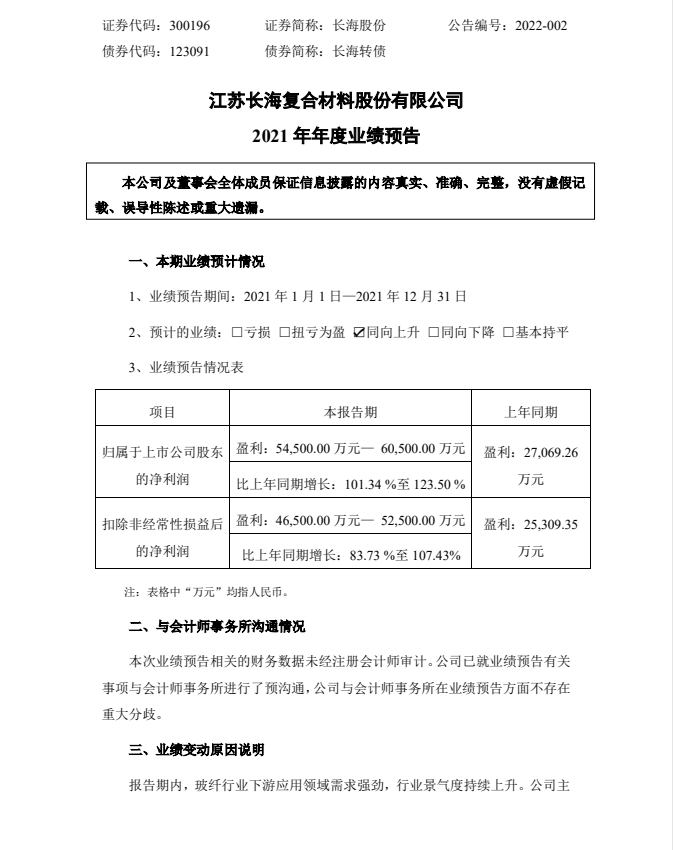
近日,长海股份公布2021年度业绩预告,公司预计2021年年度实现归属于上市公司股东的净利润为5.45亿元—6.05亿元,比上年同期增长101.34%至123.50%;扣除非经常性损益后的净利润4.65亿元—5.25亿元,比上年同期增长83.73%至107.43%。

报告期内,玻纤行业下游应用领域需求强劲,行业景气度持续上升。公司主营产品质量不断提高,销售实现量价齐升,主营业务保持良好发展态势。叠加公司进一步加强内部管理,有效提升了运营管理效率,降本增效,公司整体利润水平显著提高。








































