巨石前三季度净利润预增220%~260%
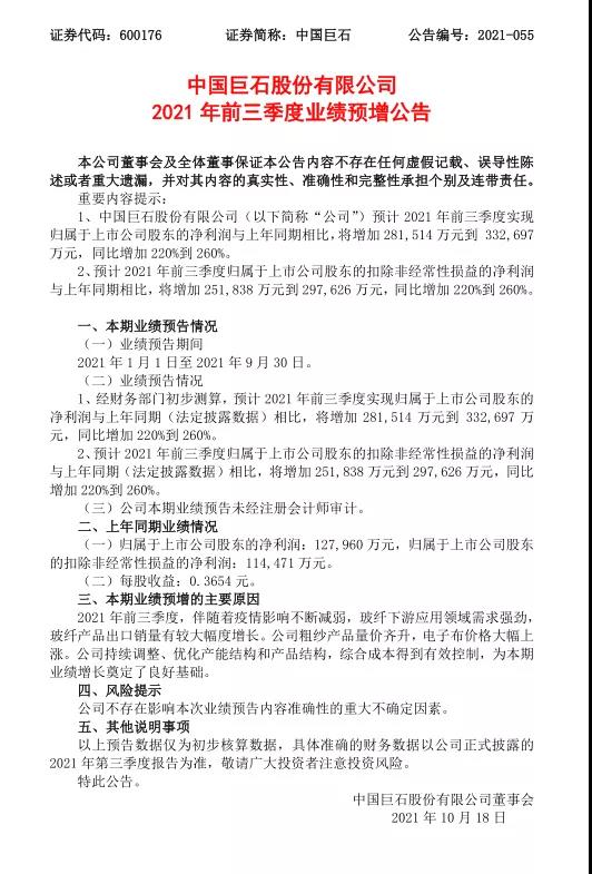
巨石于10月18日晚间发布业绩公告,预计 2021 年前三季度实现归属于上市公司股东的净利润与上年同期相比,将增加281,514 万元到332,697万元,同比增加 220%到260%。归属于上市公司股东的净利润:127,960 万元,归属于上市公司股东的扣除非经常性损益的净利润:114,471 万元。
巨石2021中报显示(点击查看),公司主营收入85.6亿元,同比上升75.0%;归母净利润25.97亿元,同比上升240.68%;扣非净利润25.12亿元,同比上升262.99%。

业绩预增的主要原因:2021 年前三季度,伴随着疫情影响不断减弱,玻纤下游应用领域需求强劲,玻纤产品出口销量有较大幅度增长。公司粗纱产品量价齐升,电子布价格大幅上涨。公司持续调整、优化产能结构和产品结构,综合成本得到有效控制,为本期业绩增长奠定了良好基础。
巨石2021中报显示(点击查看),公司主营收入85.6亿元,同比上升75.0%;归母净利润25.97亿元,同比上升240.68%;扣非净利润25.12亿元,同比上升262.99%。








































