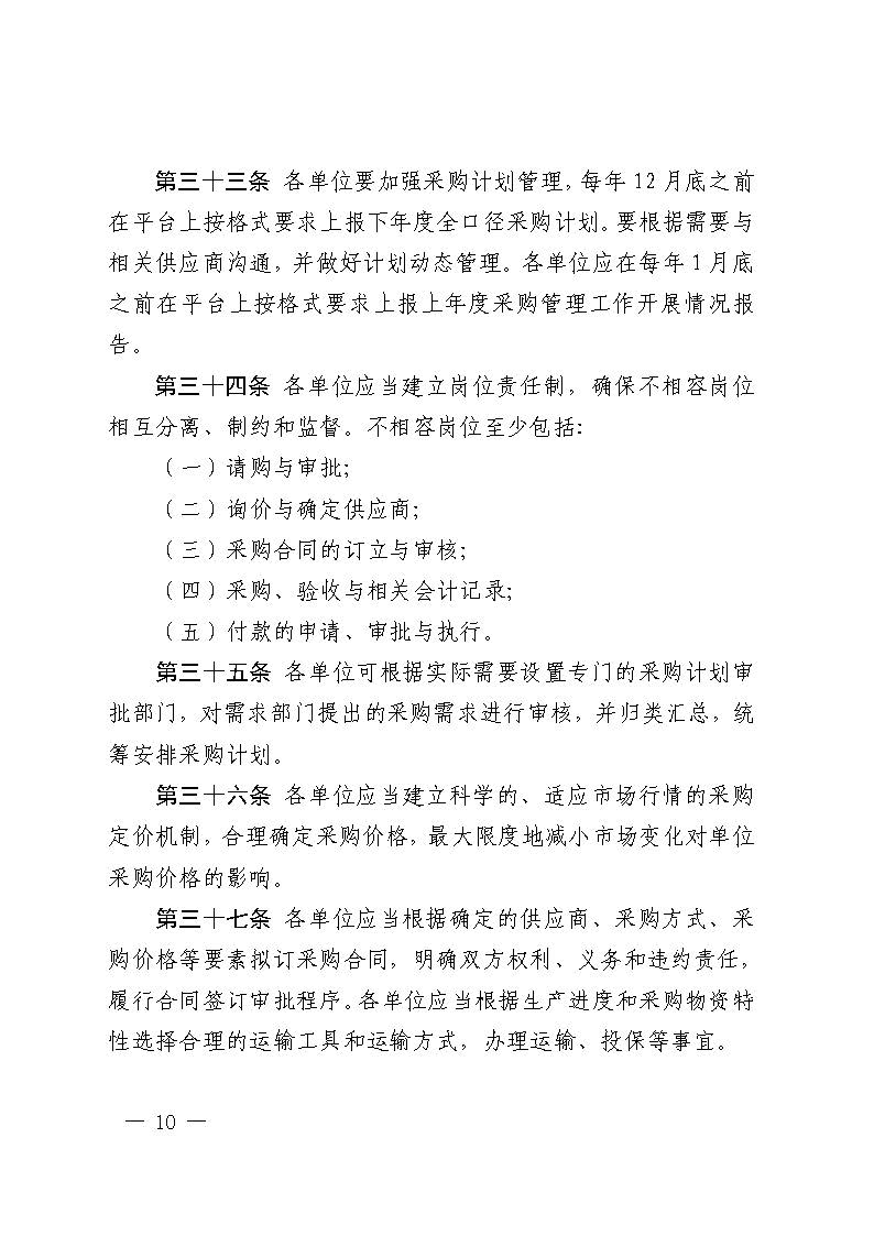
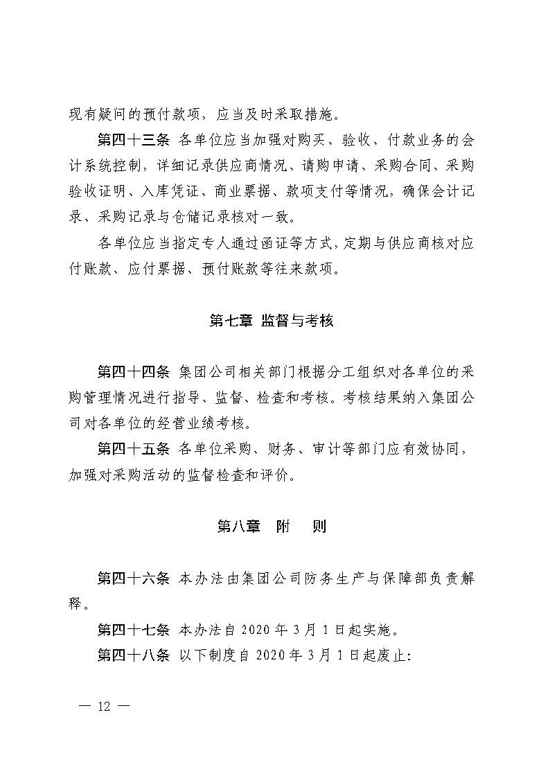
中航集团培训采购新管理办法(附采购原材料新管理办法)
近日,中航集团航空工业制造院举办了物资采购管理培训会。
此次培训宣贯了集团公司2020年新版采购管理办法,详细解读了新版管理办法中的变化内容、关键条款、变更流程等内容,并结合办法对电子超市采购、采购信息査询、自购流程等GS系统操作方法进行了演示和讲解。通过讲解与介绍,参会人员对物资采购范围、计划管理、合同签订、到货验收等环节和GS系统操作有了进一步认识与提升。
本次培训是为了更好地贯彻落实集团公司采购管理办法,加强各使用单位对2020版物资采购管理办法的理解,全面认识并深入了解采购流程运行和采购管理要求。提升物资采购管理,规范采购行为,发挥规模优势,降低运营成本,保障有效供给,是制造院“质量效益年”全面推进物资采购业务规范化、阳光化、集约化、数字化的重要举措。在今后工作中,制造院将秉承“合规高效、主动作为”的宗旨,扎实服务需求单位,提高物资采购管理能力,助力制造院科研生产任务高质量发展。 中航集团新版采购管理办法:
































































