选择频道搜索
行业资讯
市场行情
复材学院
资料中心
供应信息
求购信息
招聘信息
求职信息
展会信息
专题专栏
影视中心
会员
网刊
废料
输水
交通运输
国防
环保
航空
化工
产品
建材
体育
首页
行业资讯
市场行情
复材学院
资料中心
供应信息
求购信息
招聘信息
求职信息
展会信息
专题专栏
影视中心
会员
网刊
本站动态
复材网新版本上线啦~
首页
行业资讯
市场行情
复材学院
资料中心
供应信息
求购信息
招聘信息
求职信息
展会信息
专题专栏
影视中心
会员
网刊
当前位置:
首页
行业资讯
焦点报道
揭榜挂帅等你来!山东省创新创业共同体发布复合材料领域技术需求榜单目录
揭榜挂帅等你来!山东省创新创业共同体发布复合材料领域技术需求榜单目录
日期:2022-07-14
来源:大众网
浏览:878
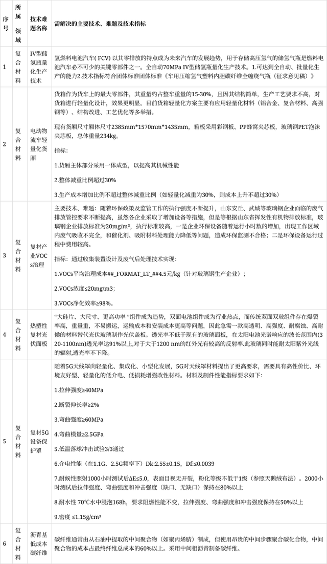
为加快高水平科技自立自强,推进创新创业共同体向更高水平发展,打造良好的创新创业生态,山东省创新创业共同体面向发布复合材料领域技术需求榜单目录,热切欢迎有志企业、科研团队“揭榜挂帅”,带动产业集群崛起,推动山东产业链不断向高端迈进。
现公布山东省创新创业共同体复合材料领域技术需求榜单: