【新能源汽车】工信部修改新能源汽车生产及产品准入管理的决定
近日,工信部发布关于修改《新能源汽车生产企业及产品准入管理规定》的决定。

主要修改内容是:删除申请新能源汽车生产企业准入有关“设计开发能力”的要求。为更好激发企业活力,降低企业准入门槛,删除了第五条以及《新能源汽车生产企业准入审查要求》等附件中有关“设计开发能力”的相关内容。将新能源汽车生产企业停止生产的时间由12个月调整为24个月。
修改后的政策已经于2020年7月14日工业和信息化部第16次部务会议审议通过,自2020年9月1日起施行。
政策原文如下:
工业和信息化部关于修改《新能源汽车生产企业及产品准入管理规定》的决定
共和国工业和信息化部令第54号
《工业和信息化部关于修改〈新能源汽车生产企业及产品准入管理规定〉的决定》已经2020年7月14日工业和信息化部第16次部务会议审议通过,现予公布,自2020年9月1日起施行。
工业和信息化部部长苗圩
2020年7月24日
工业和信息化部关于修改《新能源汽车生产企业及产品准入管理规定》的决定
为更好适应我国新能源汽车产业发展需要,工业和信息化部决定对《新能源汽车生产企业及产品准入管理规定》(工业和信息化部令第39号)作如下修改:
一、删除第五条第(三)项中的“设计开发能力”。
二、将第二十二条第二款修改为“省、自治区、直辖市工业和信息化主管部门应当对本行政区域内新能源汽车生产企业的生产情况、监测平台运行情况进行监督检查。发现新能源汽车生产企业有《准入审查要求》所列要求发生重大变化、生产管理存在重大安全隐患、产品不符合安全技术标准,以及违法行为等的,应当及时向工业和信息化部报告。”
三、将第二十三条款中的“12个月”修改为“24个月”。
四、将第二十八条修改为“新能源汽车生产企业擅自生产、销售未列入工业和信息化部《公告》的新能源汽车车型的,工业和信息化部应当依据《共和国道路交通安全法》有关规定予以处罚。”
五、删除第二十九条、第三十条、第三十一条。
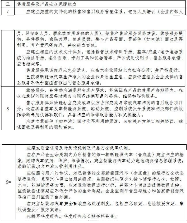
六、对《新能源汽车生产企业及产品准入管理规定》附件中的《新能源汽车生产企业准入审查要求》《企业集团下属企业的准入审查要求》《新能源汽车生产企业准入申请书》《新能源汽车产品主要技术参数表》《新能源汽车年度报告》予以修改(见附件)。
本决定自2020年9月1日起施行。《新能源汽车生产企业及产品准入管理规定》根据本决定作相应修改,重新公布。
附件:决定修改的《新能源汽车生产企业及产品准入管理规定》附件文件










































