2020年复合材料行业相关政策
自2016年国务院出台“十三五”规划后,复合材料作为新材料的一种被列入要发展战略之中,复合材料的多功能性使其在高精尖领域实现广泛的应用,具体应用领域如航天航空、新能源和医用类。
1.即将有9项工业标准即将在2020年7月份前实施


根据工标网统计数据显示,截至2019年12月底,我国复合材料行业共出台247条相关标准,其中现行181项,作废47项,废止10项,未实施9项。
2.复合材料领域政策频出 航天航空类、能源装备类和医用类是复合材料的重点应用领域
自2016年国务院出台“十三五”规划后,复合材料作为新材料的一种被列入要发展战略之中,之后发布的一系列政策都意在帮助新材料行业和复合材料行业更快更好的发展,其中包括明确新材料和复合材料的发展重点和发展领域。
自2016年国务院出台“十三五”规划后,复合材料作为新材料的一种被列入要发展战略之中,之后发布的一系列政策都意在帮助新材料行业和复合材料行业更快更好的发展,其中包括明确新材料和复合材料的发展重点和发展领域。



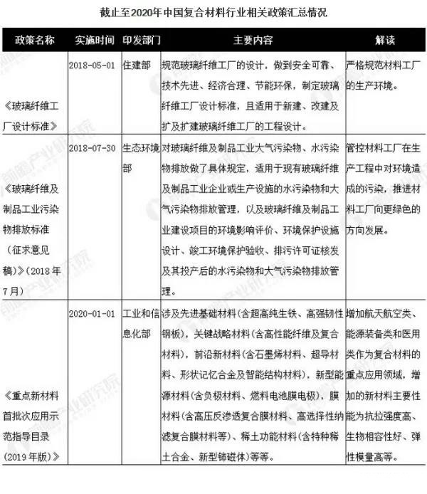
3.复合材料重点政策解读分析
《“十三五”材料领域科技创新专项规划》
2017年4月,为贯彻落实《创新驱动发展战略纲要》《中长期科学和技术发展规划纲要(2006-2020年)》《“十三五”科技创新规划》和《制造2025》,推动我国材料领域科技创新和产业化发展,明确“十三五”时期材料领域科技创新的思路目标、任务布局和重点方向,规范和指导未来五年材料科技发展,科技部制定了《“十三五”材料领域科技创新专项规划》。

《规划》提出:以高性能纤维及复合材料、高温合金为核心,以轻质高强材料、金属基和陶瓷基复合材料、材料表面工程、3D打印材料为重点,解决材料设计与结构调控的重大科学问题,突破结构与复合材料制备及应用的关键共性技术,提升先进结构材料的保障能力和国际竞争力。具体为:

——《纤维复合材料工业“十三五”发展规划》
随着纤维复合材料产业链上下游玻璃纤维与复合材料两个行业的相互延伸融合,未来纤维复合材料作为一个行业整体,要形成统一的发展战略,即“完善提升池窑技术,做好玻纤制品的专业化差异化发展,不断提升热固性复合材料生产技术的自动化、机械化水平,大力发展热塑性复合材料,积极拓展纤维复合材料的应用领域和市场规模,提升纤维复合材料全产业链的综合实力”等。
为加快纤维复合材料的发展,《纤维复合材料工业“十三五”发展规划》提出了如下发展重点:









































