埋地在役油罐改造的系统性技术资料成册以供索取
目前我国加油站数量已经超过10万座,约40多万个储油罐。其中约有10万个已经完成防渗漏改造(包括防渗池、内衬)。现在,加油站防渗泄漏治理正在展开。其改造方案主要分为三种:一是现有单层罐直接更换为双层罐;二是在油罐区设置防渗池;三是对原有埋地油罐进行内衬改造,可以选择一种方案或几种方案综合利用。
鉴于国内在役加油站还有大量埋地钢制单层卧式埋地油罐事实,从经济和技术诸多方面考虑,大批量更换是不现实的,有效的方法是在现有钢罐(外罐)内制作一个防渗内罐,使之升级为双罐结构。该技术成熟,已在北美和欧洲获得成功应用。对那些不适合开挖换罐的地区,将涉及到对在役油罐的防渗漏改造。国内一些地方政府也制定了相应标准,有关部门也在加紧制定相关标准-《加油站在役油罐防渗漏改造工程技术标准》,上海富晨化工有限公司也参加其中的编制工作。
对在役埋地单层油罐通过制作双层结构的防渗内罐进行不开挖改造。根据采用不同材料和工艺,内罐分为刚性结构和柔性结构。从实际使用效果和用户反馈事来看,刚性结构是一种性能可保证的更为合理的方式,已被市场广泛接受。
刚性结构是应能够承受温度、化学以及机械的影响,抗储液腐蚀,并对储液无有害影响。刚性材料一般为纤维增强复合材料。刚性结构改造的双壁内罐,由外壁(含内涂层和玻璃钢增强层)、贯通中间层、内壁(含玻璃钢增强层、防渗层和防静电层)组成。
从市场检验情况来看,仍有一些埋地双层油罐生产厂家工艺不成熟,产品不合格,进入市场会带来巨大的环境风险,国内埋地双层油罐技术水平堪忧,预计在今后几年将陆续出现质量问题,这些油罐也可以采用防渗内罐改造工艺修复。
采用防渗内罐改造对现有在用加油站的埋地罐进行改造,大的特点是既实现了地下油罐的防腐蚀和环保性能,又避免了大规模土建施工,是一种高效节省的方法,总造价约是同规格新双层罐的60%,特别是整个加油站因施工停用的时间大约7-15天,可以减少营业损失。该技术在欧美等发达加油站埋地罐上的应用也证明了其在特定阶段的实用性。
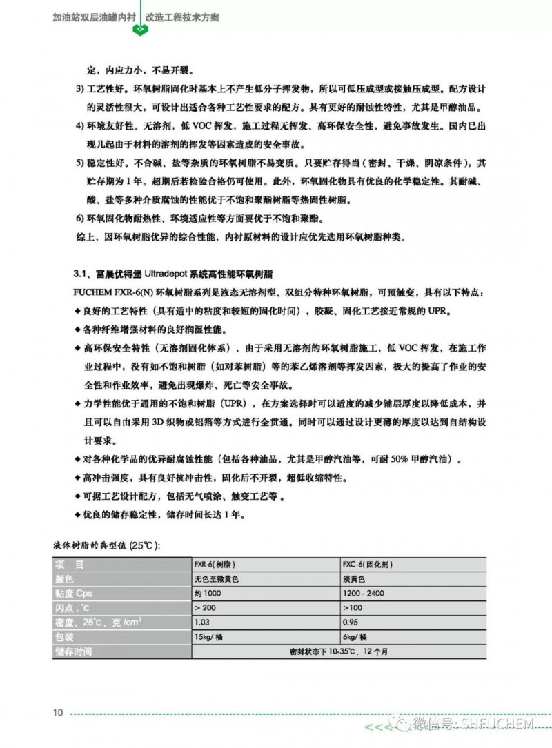
上海富晨化工有限公司专业从事防腐研究20年,参加了国标《加油站在役油罐防渗漏改造工程技术标准》的编写工作,与国内外知名厂家技术合作, 结合实际国情,联合开发推出了新的防渗漏内罐改造技术-优得堡(Ultradepot)系统,该系统采用国内外先进环氧树脂体系、成熟的检漏技术,施工方案的制定、过程检验和施工验收等方面严格遵循标准施行。各位可以电话(021-64759140)或具体咨询我司的技术人员。优得堡(Ultradepot)内衬系统有以下特点:
-
改造过程不需要大型施工设备,不移动现有加油站地下油罐,不影响加油站站房、罩棚及其周边构筑物,工程相当于维修改造工作,省去繁杂的报备程序,无政府部门工作周期,同时避免安全距离不足、社会原因以及其它手续问题可能导致一旦停站换罐无法再次恢复营业状况。
-
不需要繁杂的报备程序,施工周期短,对加油站营业影响小,综合成本低,因为施工周期短,避免长期停站导致客户流失现象,相对增加销售收入。内衬改造施工周期一般为20天;但如果采用换罐的方式,施工周期为:换罐12天+罐底板、承压罐池制作15天+砼养护28天,合计55天。
-
采用特殊的过桥贯通方式,不破坏原有的环向加强筋和三角支撑。
-
内罐结构中的树脂采用国际上众多系统采用的环氧树脂系统,具有机械强度高、致密性好、延展度大、优良的耐腐蚀性和电蚀性的优点。研发的无溶剂环氧树脂,施工过程无挥发高环保安全,力学性能优异,超低收缩;同时针对国内生物汽油(甲醇汽油、乙醇汽油)的推广,还特别研发了特种耐腐蚀无溶剂环氧树脂。设计寿命30年以上,原材料的质量有保证,耐所有的油品(甲醇油品等)的腐蚀要求,并对油品无污染。
-
可根据钢罐原壁厚设计不同的内罐内外壁玻璃钢厚度,保证强度和耐腐蚀性,同时据实际工况,通过厚度的设计和计算可达到自结构的标准,极大地提高作业效率和防腐蚀效果。
-
由于环氧树脂的力学性能和耐腐蚀特性更优于一般的通用树脂,在施工改造完毕后,可以减薄结构厚度,罐总容积减少不大于1%,对油罐容积影响较少。
-
在工艺选择中,可以有充分的自由选择3D纤维织物或铝箔方式进行贯通检测,同时也降低了改造成本。
-
由于采用无溶剂的环氧树脂施工,低VOC挥发,在施工作业过程中,没有如不饱和树脂(如对苯树脂)等的苯乙烯溶剂等挥发因素,极大的提高了作业的安全性和作业效率,避免出现爆炸、死亡等安全事故。
-
油罐内壁可采用涂刷导静电层或与导电冲击板组成双重防静电措施。
-
检漏设备为符合国标高渗漏检测等级I级的真空式测漏系统,是一套综合的测漏系统,能主动检漏,中文语音报警
-
施工方案经过40多个站点的验证和优化,可实现生产定量化、流水作业、标准化、规范化管理,实现生产过程质量全程控制。
-
施工验收标准完全按照国标的验收项目设定,部分项目标准甚至高于国标。



portant; word-wrap: break-word !important;">
portant; word-wrap: break-word !important;">
portant; word-wrap: break-word !important;">








































