选择频道搜索
行业资讯
市场行情
复材学院
资料中心
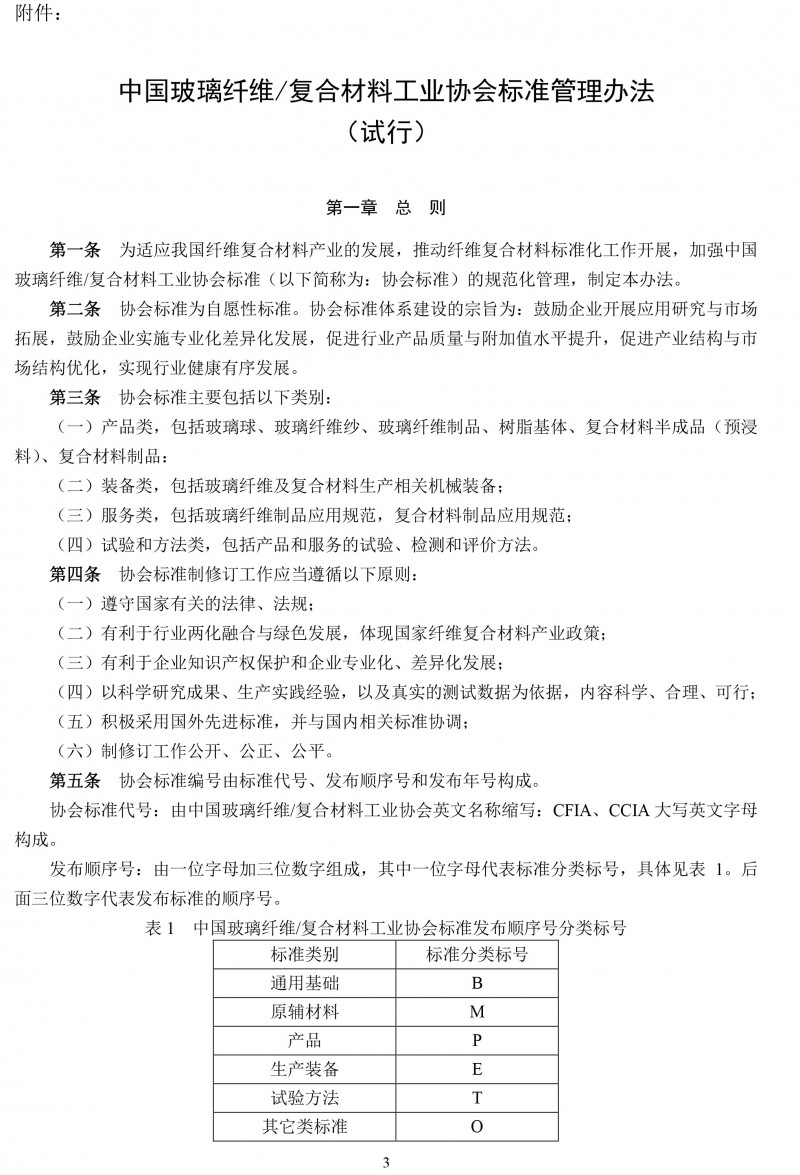
供应信息
求购信息
招聘信息
求职信息
展会信息
专题专栏
影视中心
会员
网刊
废料
输水
交通运输
国防
环保
航空
化工
产品
建材
体育
首页
行业资讯
市场行情
复材学院
资料中心
供应信息
求购信息
招聘信息
求职信息
展会信息
专题专栏
影视中心
会员
网刊
本站动态
复材网新版本上线啦~
首页
行业资讯
市场行情
复材学院
资料中心
供应信息
求购信息
招聘信息
求职信息
展会信息
专题专栏
影视中心
会员
网刊
当前位置:
首页
行业资讯
业内资讯
关于开展玻璃纤维/复合材料工业协会标准制修订工作的通知
关于开展玻璃纤维/复合材料工业协会标准制修订工作的通知
日期:2016-05-31
来源:中国玻璃纤维/复合材料工业协会
浏览:360
关于开展玻璃纤维/
复合材料
工业协会标准制修订工作的通知:
点击下载:
关于开展玻璃纤维复合材料工业协会标准制修订工作的通知.pdf